
一、项目基本情况
原公告的采购项目编号:GXTZ-ZB-2024第(337)号
原公告的采购项目名称:磁刺激治疗仪器采购
首次公告日期:2024年6月25日
二、更正信息
更正事项:成交结果公告

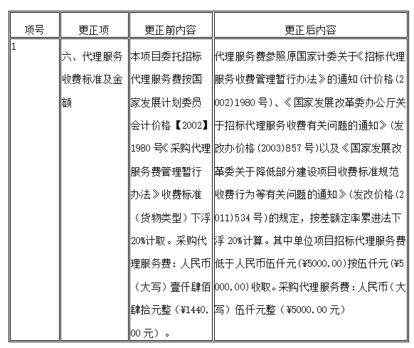
更正内容:其余内容不变。
更正日期:2024年8月7日
三、其他补充事宜:无
四、凡对本次公告内容提出询问,请按以下方式联系。
1.采购人:广西壮族自治区人民医院
地 址:广西南宁市桃源路6号
项目联系人: 朱老师 电话:0771-5722430
2.采购代理机构:15vip太阳集团
地址:南宁市良庆区凯旋路16号裕达国际中心广东大厦18层
邮编:530001
项目联系人:黄工 电话:0771-4305766
3.项目联系方式
项目联系人:黄工 电话:0771-4305766
15vip太阳集团
2024年8月7日
15vip太阳集团公众号