
一、项目基本情况
项目名称:2025-2027年度环保技术服务委托合同
项目编号:GXTZ-ZB-2025第(593)号
首次公告日期:2025年8月5日
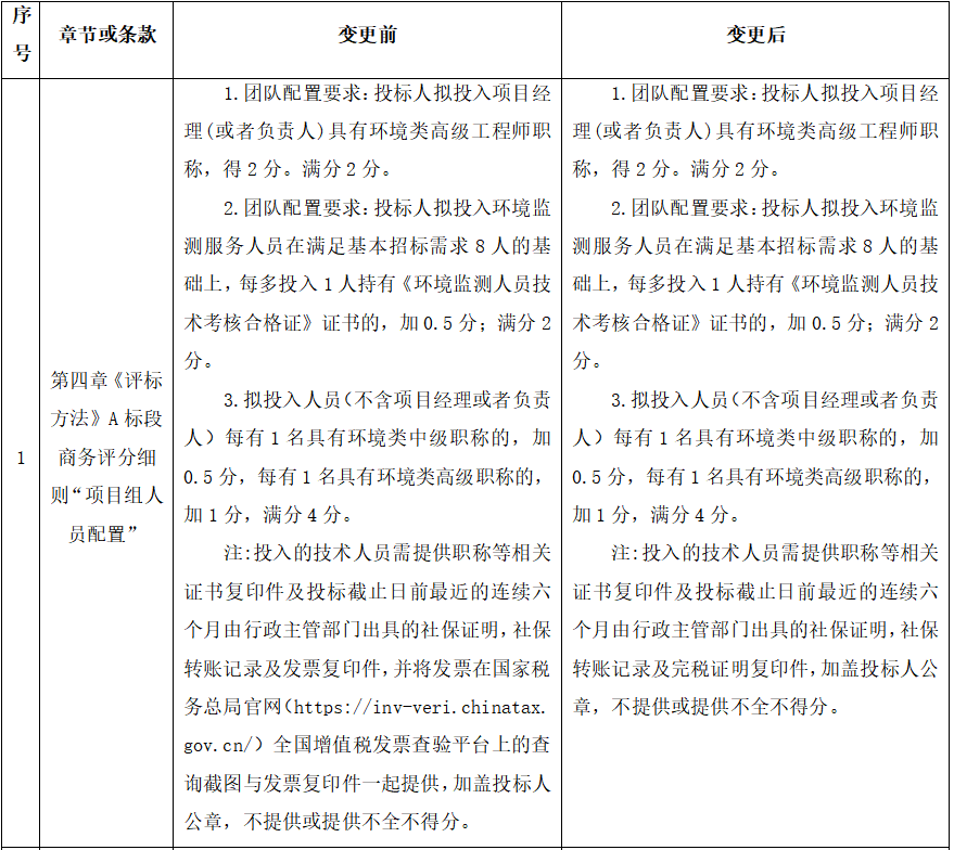
二、对已发布的招标文件做出如下变更:


三、因以上内容修改,提交投标文件截止时间和开标时间由“2025年8月28日09时30分(北京时间)”改为“2025年9月3日9时30分(北京时间)”。
四、各潜在投标人应实时关注相关网站了解项目有关内容,如因投标人未及时登录相关网站了解项目有关的内容,从而导致投标无效的,由投标人自行承担责任。
五、发布公告的媒介
本次变更通知同时在中国招标投标公共服务平台、中国采购与招标网、15vip太阳集团网上发布。
六、招标代理机构联系方式
招标代理机构:15vip太阳集团
地 址:中国(广西)自由贸易试验区南宁片区凯旋路16号五象总部基地广东大厦十八层
邮 编:530201
联 系 人:李婕妤
电 话:0771-4305766
2025年8月18日
15vip太阳集团公众号