suncitygroup太阳集团(15vip-MACAU)官网-欢迎光临
首页
公司概况
15vip太阳集团简介
组织机构
公司资质
企业荣誉
公司动态
公司要闻
行业动态
通知公告
最新通知
中标公告
更改通知
招标公告
中标候选人公示
服务领域
造价咨询
招标代理
工程监理
工程咨询
政府采购
工程业绩
典型案例
主要业绩
企业文化
人力资源
学习培训
团建活动
人才招聘
研究院动态
党建专栏
资料下载
联系我们
最新通知
中标公告
更改通知
招标公告
中标候选人公示
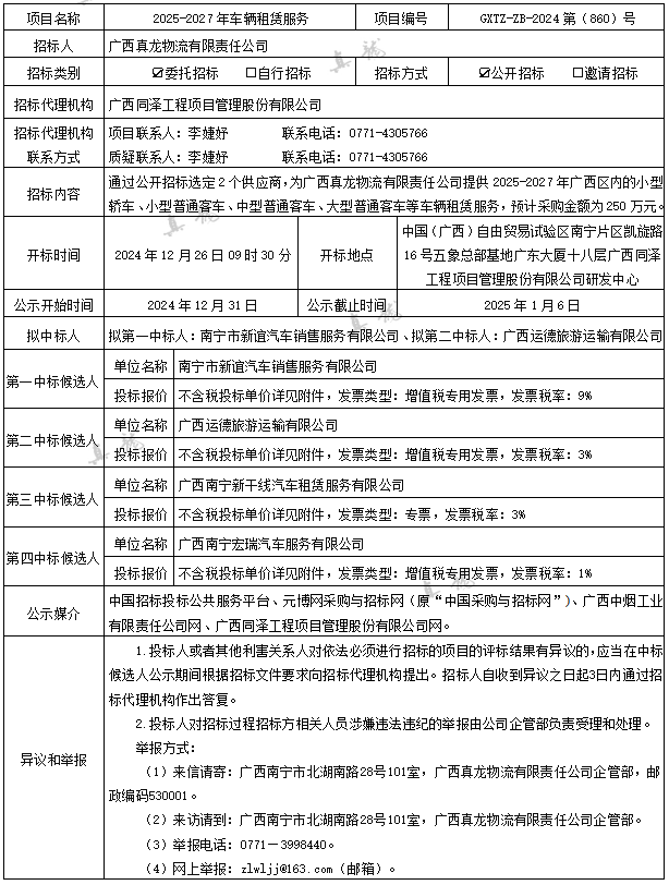
广西真龙物流有限责任公司2025-2027年车辆租赁服务(项目编号:GXTZ-ZB-2024第(860)号)中标候选人公示
来源:15vip太阳集团工程
作者:
发布时间:2024-12-31 17:19
上一篇:白沙湾国际自然医学度假区(一期)渠道销售服务单位[GXTZ-ZB-2024第(738)号]中标候选人公示
下一篇:15vip太阳集团关于中国邮政集团有限公司玉林市分公司2025年本部食堂食品原材料配送服务采购项目【项目编号:GXYZ-2024081】中标候选人公示
返回列表
地址:南宁市良庆区凯旋路16号广西裕达国际中心广东大厦18楼整层
电子邮箱:tzgf18070940594@163.com 联系电话:0771-5389295 传真:0771-5510830
版权所有:suncitygroup太阳集团(15vip-MACAU)官网-欢迎光临
桂ICP备11002876号
15vip太阳集团公众号