suncitygroup太阳集团(15vip-MACAU)官网-欢迎光临
首页
公司概况
15vip太阳集团简介
组织机构
公司资质
企业荣誉
公司动态
公司要闻
行业动态
通知公告
最新通知
中标公告
更改通知
招标公告
中标候选人公示
服务领域
造价咨询
招标代理
工程监理
工程咨询
政府采购
工程业绩
典型案例
主要业绩
企业文化
人力资源
学习培训
团建活动
人才招聘
研究院动态
党建专栏
资料下载
联系我们
最新通知
中标公告
更改通知
招标公告
中标候选人公示
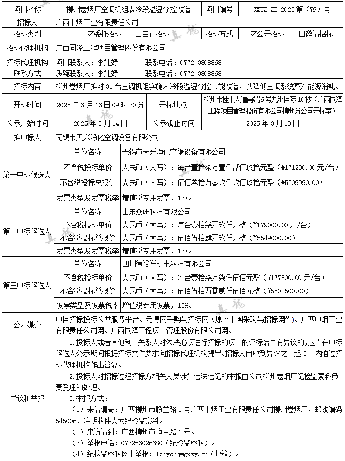
广西中烟工业有限责任公司柳州卷烟厂空调机组表冷段温湿分控改造(项目编号:GXTZ-ZB-2025第(79)号)中标候选人公示
来源:15vip太阳集团工程
作者:
发布时间:2025-03-14 19:38
上一篇:广西中烟工业有限责任公司2024年正版软件采购之信创电子邮件系统及相关配套软件采购(项目编号:GXTZ-ZB-2025第(78)号))中标候选人公示
下一篇:广西中烟工业有限责任公司2025-2027年自主品牌烟用滤棒采购之第一批(项目编号:GXTZ-ZB-2025第(96)号)中标候选人公示
返回列表
地址:南宁市良庆区凯旋路16号广西裕达国际中心广东大厦18楼整层
电子邮箱:tzgf18070940594@163.com 联系电话:0771-5389295 传真:0771-5510830
版权所有:suncitygroup太阳集团(15vip-MACAU)官网-欢迎光临
桂ICP备11002876号
15vip太阳集团公众号